BACK TO COURSE

Redirecting

.

Launchpad Promotion Playbook | No Email List

For Kajabi creators without an email list who want to successfully launch an existing product.

Who is this perfect for?

For Kajabi entrepreneurs who don’t yet have an email list but are active on social media — and want to launch their product without complicated funnels or constant DM outreach. In 30 days, you’ll build a warm audience and follow it with a simple, high-impact launch week.

What’s inside:

  • Overview & explanation
  • Flowchart
  • Checklist
  • Detailed timeline
  • Social media swipe copy
  • Email swipe copy

Timeline

  • Day 1–2: Set the foundation and publish your waitlist page
  • Day 3–32: Build a warm audience by sharing daily value (supported with ads)
  • Day 33: Actively promote your waitlist
  • Day 34: Open the doors (small group, early-bird access)
  • Day 35–40: Sales week — reminders, stories, and FAQs

Explanation

As a new Kajabi creator, you might not have a large email list yet — but you do have warm, engaged followers on social media. Now is the perfect time to turn those followers into loyal customers.

This promotion is built around a focused, high-energy period where you warm up your audience and get them excited about something special. You’ll invite them to join an exclusive waitlist, and after that warm-up phase, your doors open for one week of sales.

Your goal is simple: get people to join during that one-week window.
That’s why urgency matters. You can create it by offering things like:

  • A special discount
  • Limited spots for a small, exclusive group
  • Live support starting on a specific date
  • Bonuses such as extra support, bonus modules, or a 1:1 session
  • Input on the content or structure (more interactive)
  • Seasonal angles tied to holidays, back-to-school, or summer

Once you’ve run this promo once, you can repeat it again and again.

Tip: Before you begin, set a clear goal for yourself.
How many clicks do you want?
How many people on the waitlist?
How many sales?

Having those numbers up front makes it much easier to evaluate the results — and improve your next promotion.

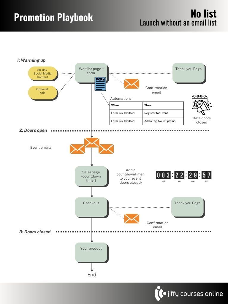
Flowchart

What You Already Have

  • Sales page
  • Checkout
  • Product

What You’ll Build

  • An event leading up to your “doors close” date, including the emails
  • A waitlist page with a form and automations
  • A confirmation email and thank-you page

How It All Works Together

  • Phase 1: Warm-Up — 30 days of content to grow and nurture your waitlist
  • Phase 2: Sales Week — emails sent to everyone on the waitlist
  • Phase 3: Doors Closed — time to deliver your product to your new customers

Checklist

Everything you need for this promotion.

Kajabi:

  • An existing product (course or coaching), sales page, and checkout
  • An event with all accompanying emails
  • A form with email capture and automations:
    • Register for the event
    • Add a tag (to track the number of people on the waitlist)
  • Waitlist page with form
  • Thank-you page

Content:

  • 30 days of valuable social media posts
  • Email announcing the start of your sales week
  • “Why now?” post
  • FAQ post or story
  • Last-day reminder email
Download the checklist

Detailed Timeline (40 Days)

Phase 1 – Foundation (Days 1–2)

Set up all the essentials:

  • Create the event and write the emails (see email swipe copy).
  • Build the form, waitlist page, thank-you page, and confirmation email.
  • Add automations to the form: when someone signs up, they are automatically registered for the event.

Example promise: “Within 6 weeks, you’ll have your first clients.”

Phase 2 – Problem Awareness (Days 3–10)

Share daily content that makes your audience feel understood. What are they struggling with? What’s going wrong? Which frustrations do you recognize?

Examples: Stories about common mistakes, polls, quick lessons. See post swipe copy.

Phase 3 – Building Trust (Days 11–20)

Create content that shows you have a working solution. Not full lessons — just insightful frameworks.

Examples: 3-step models, your personal breakthrough story, small wins from clients or from your own journey. See post swipe copy.

Phase 4 – Curiosity (Days 21–30)

Start teasing what’s coming. Share who it’s for and what it could help them achieve — without revealing the full offer yet.

Examples:
“Behind the scenes, I’m preparing something…” See post swipe copy.

Phase 5 – Waitlist Push (Days 31–32)

Actively encourage sign-ups. Highlight the benefits: early access, limited spots, maybe an early-bird bonus.

Phase 6 – Doors Open (Day 33)

A single clear moment: Email the waitlist, post on social, and use one strong CTA. That’s all you need.

Phase 7 – Sales Week (Days 34–40)

Light, human reminders — no overwhelm. Share small updates, FAQs, and final calls.

Example: “Only 3 spots left — want to join?”

Social Media Strategy

Use these tips and content prompts to warm up your audience and guide them toward your offer.

Email Swipe Copy

Ready-to-use texts for your emails.